最新通报的疫情地区/最新疫情通报详细
本文目录一览:
国家卫健委:昨日新增确诊病例29例
月9日0—24时,全国新增确诊病例29例 ,其中境外输入22例,本土7例(均在广西百色市);新增无症状感染者28例,其中境外输入27例 ,本土1例(在辽宁沈阳市)。

月24日0—24时,全国31个省(自治区 、直辖市)和新疆生产建设兵团报告新增确诊病例34例,其中境外输入病例5例 ,本土病例29例(新疆20例,辽宁9例) 。以下是详细情况:新增确诊病例总体情况 当日新增确诊病例总数为34例,包含境外输入和本土病例。

月25日0—24时 ,国家卫健委报告新增确诊病例295例,其中本土病例235例,境外输入病例60例,无新增死亡及疑似病例。

月26日0—24时 ,全国新增确诊病例75例,其中本土病例55例,境外输入病例20例 。具体分布及疫情相关数据如下:新增确诊病例分布 境外输入病例:共20例 ,涉及6个省份,具体为广东7例、上海5例、甘肃4例 、天津2例、江苏1例、四川1例。
月20日0—24时,全国新增确诊病例16例 ,其中境外输入9例,本土7例(天津5例,上海2例);无新增死亡及疑似病例 ,新增无症状感染者18例(均为境外输入)。具体数据及分析如下:新增确诊病例分布 境外输入:共9例,均在上海报告 。本土病例:共7例,其中天津5例 ,上海2例。
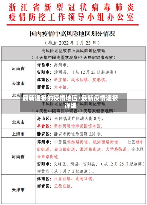
截至1月23日24时,国家卫生健康委收到29个省(区 、市)累计报告新型冠状病毒感染的肺炎确诊病例830例,其中重症177例,死亡25例 ,其中湖北省24例、河北省1例。已治愈出院34例 。20个省(区、市)累计报告疑似病例1072例。
截至4月25日24时新型冠状病毒肺炎疫情最新情况
江西、河北 、四川、陕西、青海:各4例 、3例、3例、2例 、2例 山西、内蒙古、辽宁 、安徽、福建、河南 、湖南、云南:各1例 解除医学观察的密切接触者:46493人。重症病例较前一日增加:67例。
例为4月18日自中国香港乘机抵蓉进行隔离 。1例为4月24日自中国香港乘机抵蓉进行隔离。均于4月25日诊断为无症状感染者。其他数据:无新增境外输入确诊病例 。新增治愈出院病例8例。无新增疑似病例。无新增死亡病例 。
累计死亡病例4512例(武汉3869例)。累计确诊病例68128例(武汉50333例)。无新增疑似病例,无现有疑似病例 。无症状感染者情况:新增无症状感染者34例,其中境外输入1例。当日转为确诊病例3例(无境外输入)。当日解除医学观察36例(境外输入10例) 。尚在医学观察无症状感染者979例(境外输入157例)。
累计死亡病例4636例。现有确诊病例306例(含重症5例)。现有疑似病例2例 。密切接触者追踪:累计追踪到密切接触者1004821人。尚在医学观察的密切接触者10793人。无症状感染者情况:新增无症状感染者24例(均为境外输入) 。当日转为确诊病例3例(均为境外输入)。当日解除医学观察7例(境外输入6例)。
截至4月18日24时 ,新型冠状病毒肺炎疫情最新情况如下:全国总体情况新增确诊:31个省(自治区、直辖市)和新疆生产建设兵团报告新增确诊病例16例,其中9例为境外输入病例,7例为本土病例(黑龙江6例 ,广东1例) 。新增死亡:无新增死亡病例。
截至4月6日24时,新型冠状病毒肺炎疫情最新情况如下:全国总体情况:新增确诊病例:32例,均为境外输入病例。新增死亡病例:无新增 。新增疑似病例:12例 ,均为境外输入病例。当日新增治愈出院病例:89例,解除医学观察的密切接触者2365人,重症病例减少54例。现有确诊病例:1242例 ,其中重症病例211例 。
国家卫健委:昨日新增确诊病例25例,其中本土病例11例
月28日0—24时,31个省(自治区、直辖市)和新疆生产建设兵团报告新增确诊病例25例,其中本土病例11例,境外输入病例14例 ,无新增死亡及疑似病例。 具体信息如下:新增确诊病例总体情况 9月28日0—24时,全国31个省(自治区 、直辖市)和新疆生产建设兵团报告新增确诊病例25例。无新增死亡病例,无新增疑似病例。
截至6月25日24时 ,全国新型冠状病毒肺炎疫情情况如下:新增确诊病例:25例,均为境外输入病例,分布省份包括四川(6例)、云南(5例)、福建(4例) 、广东(4例)、上海(3例)、湖南(2例) 、浙江(1例);无新增本土确诊病例 。新增死亡病例:0例。新增疑似病例:0例。
云南1例(在德宏傣族景颇族自治州)本土无症状感染者分布 江苏7例(苏州市6例、无锡市1例)广东2例(均在深圳市)云南2例(均在德宏傣族景颇族自治州)境外输入病例情况 新增确诊病例57例 ,主要输入地为广东(22例)、上海(9例) 、山东(9例)等 。
月10日0—24时,全国新增确诊病例24例,其中湖北新增13例 ,境外输入新增10例。具体数据及分析如下:全国总体情况 新增确诊病例24例,新增死亡病例22例(湖北22例),新增疑似病例31例。当日新增治愈出院1578例 ,解除医学观察的密切接触者3235人,重症病例减少302例 。
月9日0—24时,全国新增确诊病例29例,其中境外输入22例 ,本土7例(均在广西百色市);新增无症状感染者28例,其中境外输入27例,本土1例(在辽宁沈阳市)。
