首页
家常菜品
每日天气
最新资讯
游戏百科
生活问答
鹦鹉号
沧洲地区今日疫情
沧洲地区今日疫情(今日疫情通报河北沧州)
shbhys
6
2026-02-01
本文目录一览: 〖壹〗、沧州疫情从哪传来的 〖贰〗、沧州新增3例都是哪里的 ...
‹‹
1
››
随机文章
廊坊地区今日疫情/今日廊坊新增
【密云疫情封控地区,密云封了吗】
【新民地区有疫情吗,新民市有没有新型冠状病毒】
【疫情重点地区深圳通告,深圳疫情严重地区划分】
【辽宁快递疫情停发地区,辽宁快递疫情停发地区名单】
宁波疫情分布地区/宁波疫情分布地区图
【近来有些地区疫情,近来有哪些地区有疫情】
广元属于疫情高危地区吗/广元属于疫情高危地区吗现在
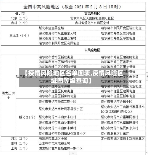
【疫情风险地区名单图表,疫情风险区域图等级查询】
疆内跨地区疫情(疆内跨地区疫情防控要求)
疫情地区去河南政策/疫情期间去河南