首页
家常菜品
每日天气
最新资讯
游戏百科
生活问答
鹦鹉号
疫情地区地图怎么查询
疫情地区地图怎么查询/疫情地图去哪里看
shbhys
4
2026-02-12
本文目录一览: 〖壹〗、百度地图APP如何查看疫情地图? 〖贰〗、...
‹‹
1
››
随机文章
全国疫情地区名单汇总/全国疫情 地区
【我国结核疫情地区特点,我国结核防控历程】
疫情高发地区返京条件/疫情返京规定
吉林地区疫情现状/近来吉林省的疫情动态
岳麓区疫情防控地区(岳麓区疫情通报)
疫情风险地区图标/疫情风险分区图
【滨州疫情快递停发地区,滨州快递什么时候恢复】
【盘锦疫情关注地区查询,盘锦疫情最新2021文件】
宿州地区最新疫情消息/宿州疫情最新消息今天新增
武大哪个地区有疫情/武大在武汉什么地方
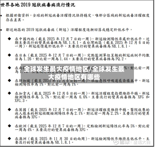
全球发生最大疫情地区/全球发生最大疫情地区有哪些